
盘面上,贵金属、油气开采、动物保健、生物疫苗等板块涨幅居前,商业航天、电机制造、6G概念、玻璃基板等板块跌幅居前。
涌融资本黄金通常被视为不确定时期的避风港,也是衡量市场焦虑情绪的重要指标。本轮上涨,主要源于特朗普一系列扰乱市场的国内外举措,包括:
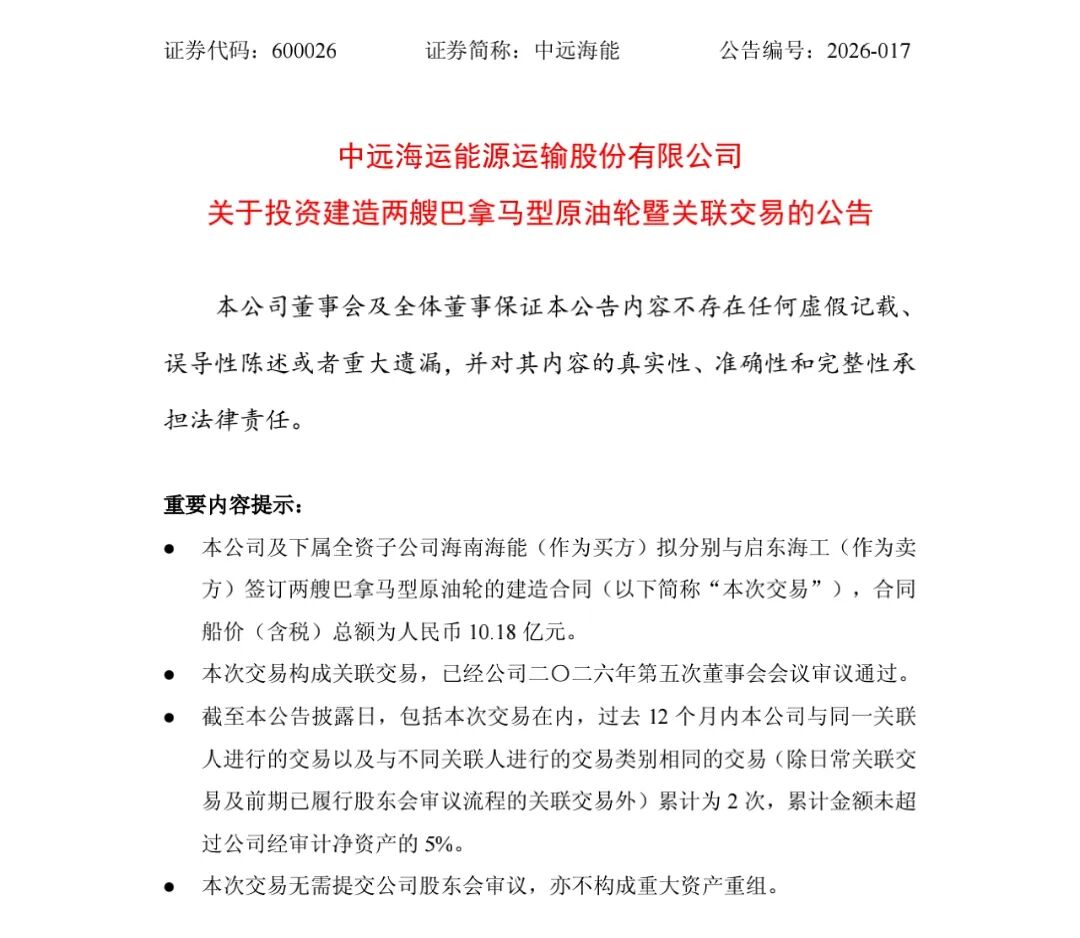
航运界网音信,4月16日,中远海运能源运载股份有限公司(证券代码:600026,证券简称:中远海能)发布投资缔造2艘巴拿马型原油轮的公告。
公告截图左证公告,中远海能下属全资子公司海南中远海运能源运载有限公司(以下简称“海南海能”)(动作买方)拟与启东中远海运海洋工程有限公司(动作卖方,以下简称“启东海工”)将强2艘巴拿马型原油轮的缔造公约(以下简称“本次往复”),公约船价(含税,下同)总和为东说念主民币10.18亿元(连同缔造期利息、监造费等成本化用度的总投资约为东说念主民币10.43亿元)。
左证公告,两艘新船将汲取生物燃料、甲醇燃料READY等清洁能源系统,深圳配资网站并配备节能与智能化系统,积极反映公共航运减碳趋势,合适公司可握续发展计谋,有助于擢升船舶全生命周期竞争力。两艘船舶预测在2028年录用运营。
图源:中远海能中远海能暗示,本次新船订单将有用优化公司船队船龄结构,清静内贸油汽船队界限,统筹自大表里贸原油运载业务需求,进一步巩固公司阛阓份额与行业进方法位,握续擢升盈利才智与中枢竞争力。同期,公司积极反映国度船舶更新换代联系产业守旧政策,精确对接内贸油轮新老更迭需求,罢了运力牢固衔尾与可握续发展股来顺配资,为全面增强公司举座竞争力、擢升经济效益奠定坚实基础。
海量资讯、精确解读,尽在新浪财经APP
优配网盈为国际万生优配联丰优配悦来网配资
大盛策略提示:文章来自网络,不代表本站观点。